設計編 (Page 2 / 4)

■早速回路を検討してみよう・・・

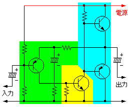
さて、早速回路の検討ということで骨組みを図にしてみた。 最低限のパーツしか書かれていないので実にスッキリしていますネ (^^)
このままでもきちんとした回路定数にしてやれば一応動作はするハズだが、色々と問題点や不安定要素を抱えているので、 この後、回路各部に必要と思われる「肉付け」を行っていくことにする。

まずは大まかなブロック毎に色を塗ってあるので確認して欲しい。 今回は増幅回路としては「3段」構成となる。
それでは、回路を追いながらざっと説明してみよう。

★出力段
水色に塗られた部分が出力段だ。 一見エミッタフォロア(コレクタ接地増幅回路)に見えるが、PNPとNPNのトランジスタを組み合わせて、 波形の上半分と下半分を別々に受け持たせている。

★ドライブ段
黄色に塗られた部分がドライブ段になる。 何の変哲もない NPNトランジスタを使ったエミッタ接地増幅回路で、 ベースには初段のコレクタ出力がそのまま直結されている。

★初段
緑色の部分が初段で、PNPトランジスタを使ったエミッタ接地増幅回路で構成している。 ベースには、 抵抗で分圧されたバイアスと入力が供給され、エミッタは、抵抗を通して出力端子に接続されている。
これは出力端子からの負帰還ルートを構成するためで、見方を変えると、信号に対しては「エミッタ接地」、 負帰還ルートは「ベース接地」という解釈もできる。


■次は各部の肉付けを・・・

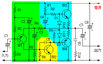
上の図では最小限のパーツしか書かれていないが、これに安定性や性能その他の「アンプとして押さえておくべき要素」 を肉付けして行くことにする。 説明が必要なものについてもここで記させていただくことにする。
※各部品に番号が振ってあるが、製作編の回路図や部品表とは一部番号が違っているのでご注意を・・・

★出力段
出力段は、PNPとNPNのトランジスタを組み合わせることにより、 波形の上半分と下半分を別々に受け持たせている。 通常の NPNトランジスタを使ったエミッタフォロアの場合、出力の電位を上昇させることは何の問題もないのだが、 出力の電位を下降させたい場合、電流の流れる先はエミッタに接続された抵抗しかないことになる。 したがって、 重い負荷(8Ωのスピーカーは十分重いです!)を接続したい場合、非常に効率が悪くなってしまう。 そこで、 エミッタに入っている抵抗を取り外し、代わりに PNPトランジスタを上下対称になるようにつないでやると この図のような回路になる。 NPNトランジスタは出力電位を上昇、PNPトランジスタは下降させることに専念させるという算段だ。  こうすると抵抗によるロスがない上、波形の上下を別々に受け持たせることにすれば、 無信号時に電流を流しておく必要がない利点もある(これを B級増幅という)。
これは余談だが、無信号時にもある程度の電流を流しておき、波形の上下を「別々」ではなく「協調」して受け持たせる (A級・AB級増幅)ことも高級オーディオアンプでは行われている。 歪みなどの「音質」と言う意味では有利だが、 消費電力はかなり大きなものとなってしまう・・・ (^^;;

基本回路になかったものとして、それぞれのエミッタに抵抗 R10,R11が追加されている。 この抵抗は、 回路の保護やトランジスタのバラツキの軽減、アイドリング電流(後述)の安定性向上のために追加するのだが、 出力のロスにもつながるので値は慎重に決める必要がある。
出力端子と並列に抵抗 R12とコンデンサ C6の直列回路が接続されているが、これは出力の配線を伸ばした場合に 「配線の反射」などが原因で異常発振が発生することを防止するためのおまじない用だ。 今回の場合は多分なくても大丈夫とは思うが、 一応念のために入れておくことにする。
続いてベースにはバイアス回路としてダイオード D1,D2と抵抗 R9を追加する。 トランジスタのベースエミッタ間は 0.6V前後で電流が流れ始めるが、これは PNP/NPN各トランジスタの分担が切り替わるときに、 この電圧(×2)が不感帯となって歪み(クロスオーバー歪み)が発生するのを防止するため、あらかじめバイアスを与えるための回路だ。  トランジスタのベースエミッタ間の電圧は温度によって影響を受け易いため、バイアスが狂わないよう、 温度特性が合ったものを使用するのが望ましい。
あと、ベースから電源に繋がっていた抵抗が二分割されてコンデンサ C4が追加されている。 これは「ブートストラップ回路」と呼ばれるもので、 ドライブ能力の向上と、出力段の入力インピーダンスを高めるという二つの効能がある。

★ドライブ段
ここは単純な回路なのであまり説明は必要ないと思うが、 高域の位相補償のためにコンデンサ C5を追加している。
あまり周波数特性が影響を受けそうな部品は今回使っていないのと、 負帰還の量自体も多くないため、不安定要素は少ないといえる。 ま、 それほど気を使う必要はないでしょう (^^)

★初段
初段は信号のためのルートと負帰還のためのルートに分けることができるが、 まずは負帰還ルートから。

初段のエミッタは、抵抗 R4を通して出力端子につながれている。 出力端子の電位は信号が入ると、0〜電源電圧までの間を変化することになるが、 無信号時はこの変化幅の中央、即ち電源電圧の半分にしておく必要がある。 つまり、このような回路にする最大の目的は、 出力端子の無信号時の電圧を安定化することである。 直流的には 100%の負帰還がかかり、電圧変動が修正されることになる。
交流的には、エミッタに入っているコンデンサ C3と抵抗 R5によって負帰還量を分圧し、適度な量の負帰還になるように調節する。

初段のベースには、電源から抵抗 R1,R2,R3で分圧されたバイアスが加えられると同時に、コンデンサ C1を通して入力端子とつながれている。  エミッタは出力端子からの負帰還ルート構成のため、電源電圧の半分よりやや低い値となる。 そのためベース電圧も、 それを考慮した電圧になるよう設定する必要がある。 また、電源にはノイズの混入や、自分自身が出した出力による電圧降下が発生することがあるため、 その影響が初段に及ばないよう、分圧するための抵抗の途中にコンデンサ C2を挟んで、これらを吸収することにする。


トップメニューへ
ミニアンプの製作 メニューへ
前のページへ
回路定数を求めよう